website traffic statistics

Read This Also

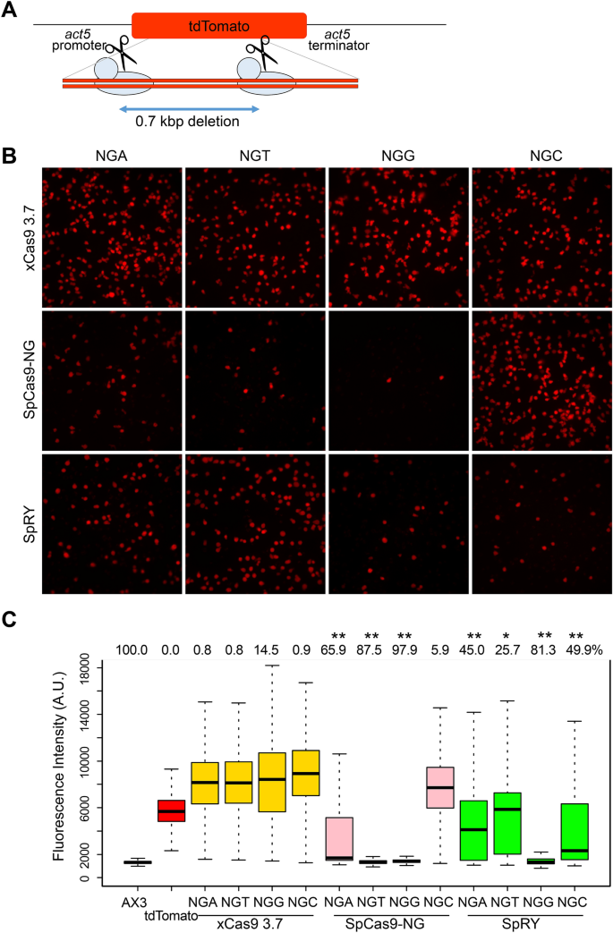
knock in and precise nucleotide substitution using near pamless engineered cas9 variants in dictyostelium discoideum scientific reports

knock in and precise nucleotide substitution using near pamless engineered cas9 variants in dictyostelium discoideum scientific reports

rescue of cyclin d1 deficiency by knockin cyclin e cell

rescue of cyclin d1 deficiency by knockin cyclin e cell

villa of the week canggu beachside villas wanderluxe

villa of the week canggu beachside villas wanderluxe

mutant tdp 43 causes early stage dose dependent motor neuron degeneration in a tardbp knockin mouse model of als sciencedirect

mutant tdp 43 causes early stage dose dependent motor neuron degeneration in a tardbp knockin mouse model of als sciencedirect

bobby henon wants you to dime out illegal philadelphia pools

bobby henon wants you to dime out illegal philadelphia pools

gatlinburg cabins with pool access cabin rentals smoky mountains

gatlinburg cabins with pool access cabin rentals smoky mountains

the generation of knock in mice expressing fluorescently tagged galanin receptors 1 and 2 sciencedirect

the generation of knock in mice expressing fluorescently tagged galanin receptors 1 and 2 sciencedirect

bear paddle lodge group cabin near gatlinburg with indoor pool

bear paddle lodge group cabin near gatlinburg with indoor pool

private indoor swimming pool cabins in gatlinburg tn

private indoor swimming pool cabins in gatlinburg tn

patriots point retreat 6 bedroom private pool cabin rental near gatlinburg

patriots point retreat 6 bedroom private pool cabin rental near gatlinburg

knock in and precise nucleotide substitution using near pamless engineered cas9 variants in dictyostelium discoideum scientific reports

knock in and precise nucleotide substitution using near pamless engineered cas9 variants in dictyostelium discoideum scientific reports

an optimized crispr cas9 approach for precise genome editing in neurons biorxiv

an optimized crispr cas9 approach for precise genome editing in neurons biorxiv

private indoor swimming pool cabins in gatlinburg tn

private indoor swimming pool cabins in gatlinburg tn

knockin on heavens door cabin in gatlinburg w 4 br sleeps14

knockin on heavens door cabin in gatlinburg w 4 br sleeps14

5 reasons to stay at hotel stripes autograph collection in kuala lumpur

5 reasons to stay at hotel stripes autograph collection in kuala lumpur

pool n around premium 2 bedroom private pool cabin near gatlinburg

pool n around premium 2 bedroom private pool cabin near gatlinburg

scientists are worried about how we re going to have sex in space cbc life

scientists are worried about how we re going to have sex in space cbc life

swimming in the smokies a smoky mountain cabin with family amenities

swimming in the smokies a smoky mountain cabin with family amenities

book comfort inn in mercer hotels com

book comfort inn in mercer hotels com

here s what my phase 2 ha staycation looked like tinysg

here s what my phase 2 ha staycation looked like tinysg

bobby henon wants you to dime out illegal philadelphia pools

bobby henon wants you to dime out illegal philadelphia pools

5 bedroom detached house for sale in oswestry

5 bedroom detached house for sale in oswestry

la gorce island project by poggi design and luminaire miami property miami beach properties design

la gorce island project by poggi design and luminaire miami property miami beach properties design

book towneplace suites grove city mercer outlets in mercer hotels com

book towneplace suites grove city mercer outlets in mercer hotels com

You May Like