dfs fold 1985

Read This Also
amp deamination delays muscle acidification during heavy exercise and hypoxia journal of biological chemistry
polymers free full text recent advances in hybrid biomimetic polymer based films from assembly to applications html
polymers free full text recent advances in hybrid biomimetic polymer based films from assembly to applications html
antioxidants free full text multiple effects of ascorbic acid against chronic diseases updated evidence from preclinical and clinical studies html
polymers free full text recent advances in hybrid biomimetic polymer based films from assembly to applications html
papa noel j ai ete tres sage pour info hermes arceau chrono colors tgm swiss made watches mens fashion inspiration mens accessories
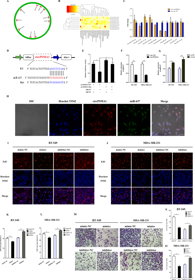
tumor derived exosomal circpsma1 facilitates the tumorigenesis metastasis and migration in triple negative breast cancer tnbc through mir 637 akt1 b catenin cyclin d1 axis cell death disease
tumor derived exosomal circpsma1 facilitates the tumorigenesis metastasis and migration in triple negative breast cancer tnbc through mir 637 akt1 b catenin cyclin d1 axis cell death disease
amp deamination delays muscle acidification during heavy exercise and hypoxia journal of biological chemistry
polymers free full text recent advances in hybrid biomimetic polymer based films from assembly to applications html
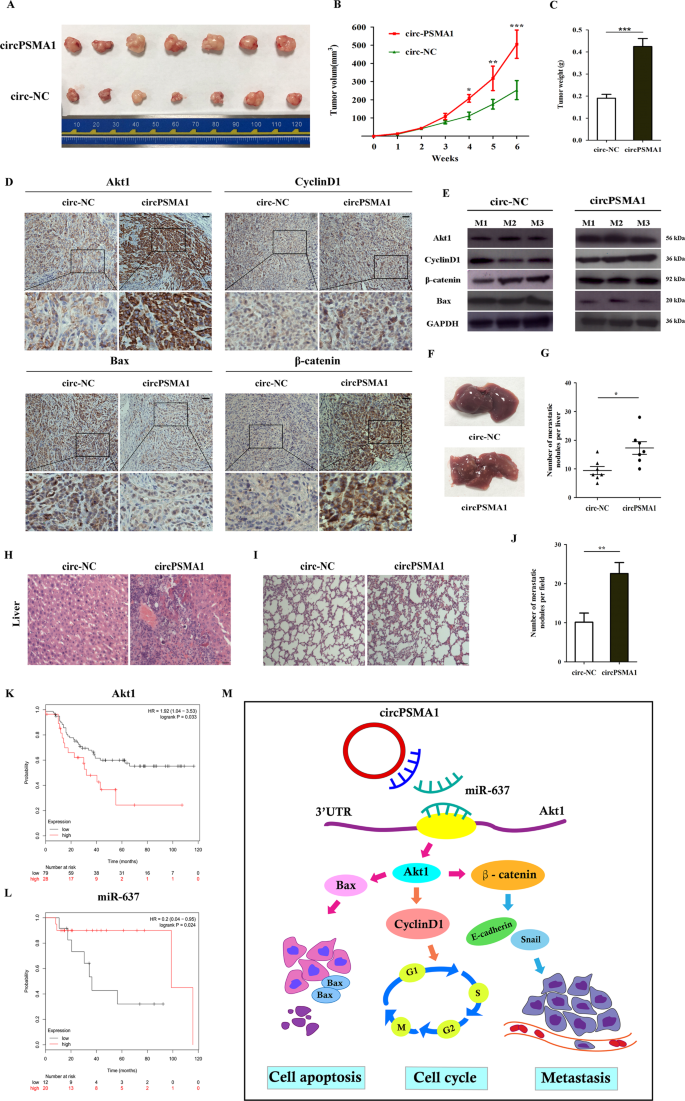
tumor derived exosomal circpsma1 facilitates the tumorigenesis metastasis and migration in triple negative breast cancer tnbc through mir 637 akt1 b catenin cyclin d1 axis cell death disease
tumor derived exosomal circpsma1 facilitates the tumorigenesis metastasis and migration in triple negative breast cancer tnbc through mir 637 akt1 b catenin cyclin d1 axis cell death disease
an update on surgical margins in the head neck squamous cell carcinoma assessment clinical outcome and future directions springerlink
















